建筑涂料行业迎来重大利好:《危险废物排除管理清单(2026年版)》正式发布
摘要:2026年1月7日发布公告。公告指出“符合清单要求的固体废物不属于危险废物,本清单根据实际情况实行动态调整。” 本清单自发布之日起施行。
为贯彻落实《中华人民共和国固体废物污染环境防治法》,按照《强化危险废物监管和利用处置能力改革实施方案》(国办函〔2021〕47号)有关要求,完善危险废物鉴别制度,推进分级分类管理,生态环境部修订了《危险废物排除管理清单(2026年版)》(后文简称《清单》),并于2026年1月7日发布公告。公告指出“符合清单要求的固体废物不属于危险废物,本清单根据实际情况实行动态调整。” 本清单自发布之日起施行。《危险废物排除管理清单(2021年版)》(生态环境部公告2021年第66号)同时废止。

《清单》正式发布为近年来深处于寒冬中的建筑装饰涂料、丙烯酸乳液生产企业吹来久违的春风,为相关企业在固体废物合规化管理方面指明了方向,为广大合规企业真正减轻了负担和风险。
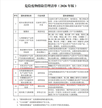
自2020年至今,中国涂料工业协会携手生态环境部固体废物与化学品管理技术中心、中国环境科学研究院,并在山东省环科院环境监测有限公司、广州中科检测技术服务有限公司、青岛斯坦德衡立环境技术研究院有限公司的大力协助下,前后经过两批次行业专项研究,抽样不同规模梯度企业生产过程中产生的各类废水处理污泥、过滤残渣鉴别检测,地域涵盖在北京、浙江、广东、山东、安徽、四川、福建、河南、天津、陕西、湖南、上海、江苏、新疆、重庆、江西、辽宁等地。本项研究经过大批量抽样检测、专家评审论证、数据汇总分析、行业意见征集,最终认为水性建筑墙面涂料生产过程产生的废水处理污泥、丙烯酸乳液生产过程产生的滤渣和废水处理污泥的危险属性可控,可列入《危险废物排除管理清单》,彻底排除其危险属性,相关固体废物可按一般工业固废要求贮存处置。

一步,针对相关生产企业的该项工作,中国涂料工业协会提醒:
(1)《清单》所规定固体废物属性认定情形不包括水性建筑涂料和溶剂型涂料等混合生产型企业。若为混合生产型企业,其废水处理系统应相互独立,并有相关独立运行台账,必要时需提供检测、鉴别依据。
(2)对于丙烯酸乳液生产企业,判定风险主要在于其丙烯酸乳液生产过程中的苯乙烯等单体残留含量,现阶段行业合成技术、除单技术已将该风险降低至可控范围。广大生产企业应注重生产工艺严格把控,控制残单含量,必要时建立检测台账。
(3)《清单》中明确了涂料制造业中被排除固体废物名称,非《清单》中明确物质,仍需按管理要求识别属性,不得自行理解扩大范围。
来源:中国涂料工业协会
头条热榜
- 1 化肥行业涨多跌少 相关股票涨停 新
- 1 建筑涂料行业迎来重大利好:《危险废物排除管理清单(2026年版)》正式发布 热
- 2 高端硅钢智能化生产什么样?对低碳节能有啥作用? 热
- 3 一次性信用修复政策发布!可“免申即享” 热
- 4 前两月多项高频数据回升 人工智能等领域投资增幅明显
- 5 央行发布银行间外汇市场管理新规
- 6 力争到2030年全国燃料电池汽车保有量达10万辆 三部门部署开展氢能综合应用试点
- 7 国家数据局:加大公共数据应用场景建设和开放力度
- 8 从关键词读懂2025|锚定新质生产力 产业发展开启多元“融合”
- 9 两部门发文严格生态环境监测机构“准入关”
- 10 科技叙事叠加估值优势 外资持续加仓中国资产

浙公网安33010602010414